Reviving a legacy OneWire weather station into a Wi-Fi MQTT telemetry node.

I had an old AAG OneWire weather station sitting in the shed for years. It had not been used in a very long time, but the hardware was still complete, and that made it a good candidate for a retrofit project.
The idea was straightforward: keep the original sensor hardware, replace the old interface approach, and publish measurements over MQTT via Wi-Fi.
Original hardware
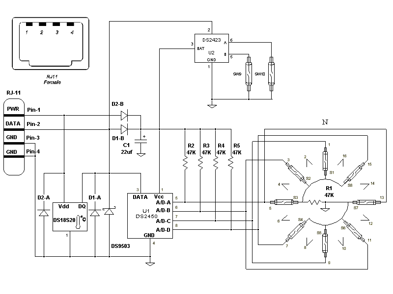
My unit is revision 3 and uses:
- DS18S20 OneWire temperature sensor
- DS2423 OneWire counter (wind speed)
- DS2450 OneWire quad A/D converter (wind direction)
Those devices are well documented and still practical for embedded integration.

After checking the schematics, it was clear this could run directly from an ESP-01 without the old serial-to-OneWire adapter.
Retrofit approach
The main electrical changes were minimal:
- remove the original voltage regulator
- cut one PCB trace
- rewire power, ground, and the OneWire bus
After that, all three OneWire devices were detected successfully by the ESP-01 firmware.
Mechanical cleanup and rebuild
Before reassembly, I cleaned the plastic housing and restored one damaged reed switch.
Then I reworked the enclosure layout:
- removed RJ45 connectors to free internal space
- installed a small buck converter
- added a level converter for 5V OneWire to 3.3V ESP logic
- powered ESP-01 through an AMS1117 5V→3.3V regulator






Everything fit cleanly in the original housing, so I could close it up and install it outside.
Mounting and first data


Once mounted, the ESP-01 publishes weather data over MQTT and also serves a local real-time web interface using WebSockets.

Lessons learned
One issue showed up quickly: enclosure heat from the buck converter affected the DS18S20 reading, so onboard temperature was not reliable for ambient measurements.
The next improvement is to add an external temperature/humidity sensor in a proper Stevenson screen for cleaner environmental data.
Code
The full firmware is available on GitHub:
That completes the retrofit: a legacy OneWire weather station converted into a Wi-Fi + MQTT node with live local telemetry.